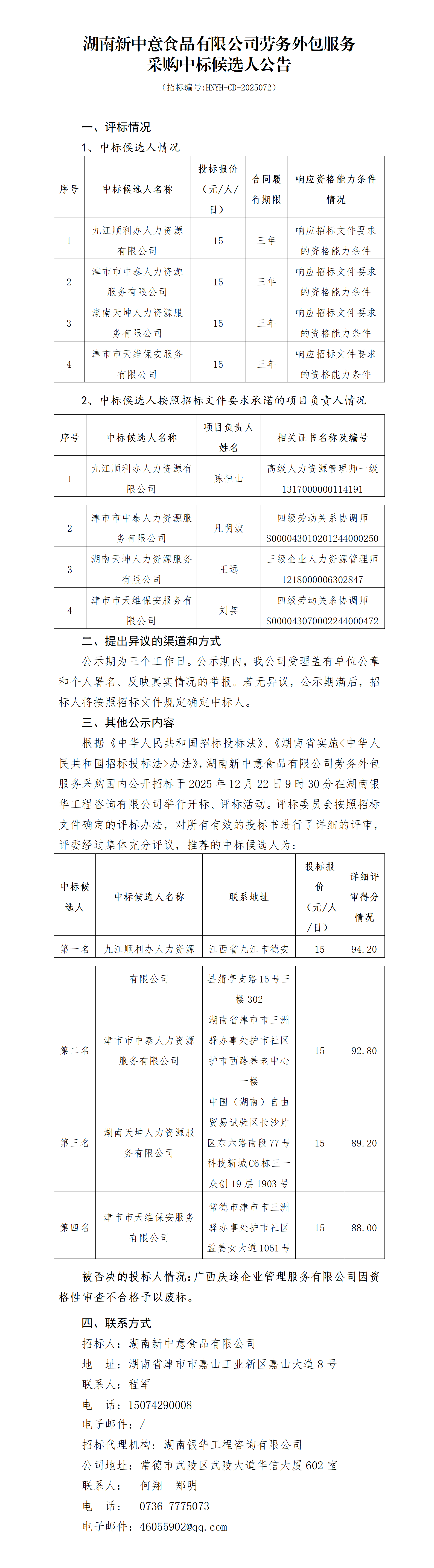
湖南新中意食品有限公司劳务外包服务采购中标候选人公告

来源:

发布时间:2025-12-24 00:00

返回列表